电压跟随电路的基本概念
电压跟随电路(Voltage Follower)是一种特殊的放大电路,其核心功能是让输出信号与输入信号保持完全一致,即输出电压“跟随”输入电压变化。这种电路不放大信号的幅度,但能提供阻抗匹配和信号隔离的作用,在电子系统中应用广泛。

电路结构与工作原理
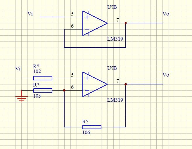
- 典型结构
电压跟随电路通常由运算放大器(Op-Amp)构成。其接法非常简单:- 输入信号直接接入运放的同相输入端(+)。
- 输出端通过反馈电阻与反相输入端(-)短接,形成100%的负反馈。
- 工作原理解析
- 运放具有“虚短”特性(同相端与反相端电压相等),因此输出端电压自动跟随输入电压。
- 由于负反馈的存在,电路增益恒为1(即无放大),但能显著降低输出阻抗,提升带负载能力。
核心特点与优势
- 高输入阻抗
- 输入信号几乎不从源端汲取电流,适合连接高阻抗信号源(如传感器、麦克风)。
- 类比理解:如同用极轻的触角测量电压,不影响被测对象。
- 低输出阻抗
- 输出端可驱动低阻抗负载(如扬声器、功率晶体管),避免信号衰减。
- 类比理解:如同将细水管换成粗水管,水流(电流)能力更强。
- 信号隔离作用
- 阻断前后级电路之间的相互干扰,例如防止后级负载变化影响前级信号源。
实际应用场景
- 传感器信号调理
- 温度传感器、压力传感器等输出的微弱信号需通过电压跟随电路传递,避免长距离传输导致的信号失真。
- 案例:电子秤中,称重传感器的输出信号通过电压跟随器送入ADC芯片。
- 缓冲级设计
- 在数模转换器(DAC)与功率放大器之间加入电压跟随器,消除负载变化对DAC输出精度的影响。
- 多级电路隔离
- 在滤波电路与放大电路之间使用电压跟随器,防止滤波器参数受后续电路影响。
- 电源电压分配
- 利用电压跟随器产生与输入电压相同的稳定参考电压,为多模块电路供电。
电路设计注意事项
- 运放选型
- 选择输入偏置电流低的运放(如JFET输入型),避免高阻抗信号源被加载。
- 注意运放的压摆率(Slew Rate)和带宽,确保能跟随高频信号。
- 稳定性问题
- 过长的信号走线可能引入寄生电容,导致电路自激振荡,可通过增加补偿电容(如10pF)解决。
- 电源设计
- 双电源供电时,需确保正负电压对称;单电源供电需设置虚地偏置。
- PCB布局优化
- 缩短反馈回路路径,减少电磁干扰。
- 输入/输出信号线分开走线,避免串扰。
常见问题与解决方法
| 问题现象 | 可能原因 | 解决方案 |
|---|---|---|
| 输出信号失真 | 运放压摆率不足 | 更换高速运放 |
| 电路自激振荡 | 反馈回路寄生电容过大 | 添加RC补偿网络 |
| 输出电压偏移 | 运放输入失调电压过高 | 选择低失调运放或增加调零电路 |
扩展电路变体
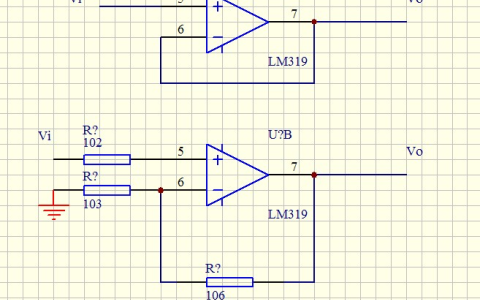
- 带增益调节的电压跟随器
- 在反馈回路中加入可调电阻,实现增益微调(例如1~2倍可调)。
- 功率型电压跟随器
- 使用大电流运放或外接晶体管扩流,驱动电机、LED等大功率负载。
实验验证方法
- 基础测试步骤
- 输入直流电压(如1V),用万用表测量输出是否相等。
- 输入正弦波信号,用示波器观察输入/输出波形是否重合。
- 阻抗测试
- 输入串联大电阻(如1MΩ),测量输出电压是否无明显衰减,验证高输入阻抗特性。
典型器件推荐
- 通用场景:TL082、NE5532
- 高精度场景:OPA2134、ADA4625
- 低功耗场景:LMV321、MCP6001
电压跟随电路凭借其“桥梁”特性,在电子系统中扮演着关键角色。它既能保护脆弱的前级信号源,又能为后级电路提供稳定的驱动能力。通过合理选型与设计,这种简单的电路可以显著提升系统整体性能,是工程师解决阻抗匹配与信号隔离问题的经典方案。
免责声明:文章内容来自互联网,本站不对其真实性负责,也不承担任何法律责任,如有侵权等情况,请与本站联系删除。
转载请注明出处:电压跟随电路解析与应用指南 https://www.yhzz.com.cn/a/24364.html